Einer der wesentlichen Knotenpunkte für die Kommunikation im Krankenhaus ist die OP-Vorbereitung. Unabhängig davon, ob sich Patienten in der Ambulanz oder Sprechstunde vorgestellt haben, in der Notaufnahme triagiert oder vom niedergelassenen Arzt eingewiesen wurden, sie alle müssen für einen operativen Eingriff durch die OP-Vorbereitung. Insbesondere in Verbindung mit einem stationären Aufenthalt ist die Organisation der OP-Vorbereitung entsprechend anspruchsvoll: es gilt die erforderlichen Daten und Dokumente zusammenzutragen, den passenden OP-Termin festzulegen und notwendige Diagnostik und Aufklärung im richtigen Zeitfenster einzutakten. Das Team muss sicherstellen, dass alle Voraussetzungen zur Durchführung der OP auf Seiten der Klinik und der Patienten erfüllt sind, ohne dass es zu Wartezeiten, ungewünschten Verschiebungen oder gar zur Absetzung einer eingeplanten Operation kommt.
Die Mitarbeiterinnen und Mitarbeiter in der OP-Vorbereitung sind häufig Organisationstalente, die durch ihren persönlichen Einsatz, viel Zeit am Telefon und ständige Erreichbarkeit dafür sorgen, dass sich die Puzzleteile der interdisziplinären Zusammenarbeit fügen.
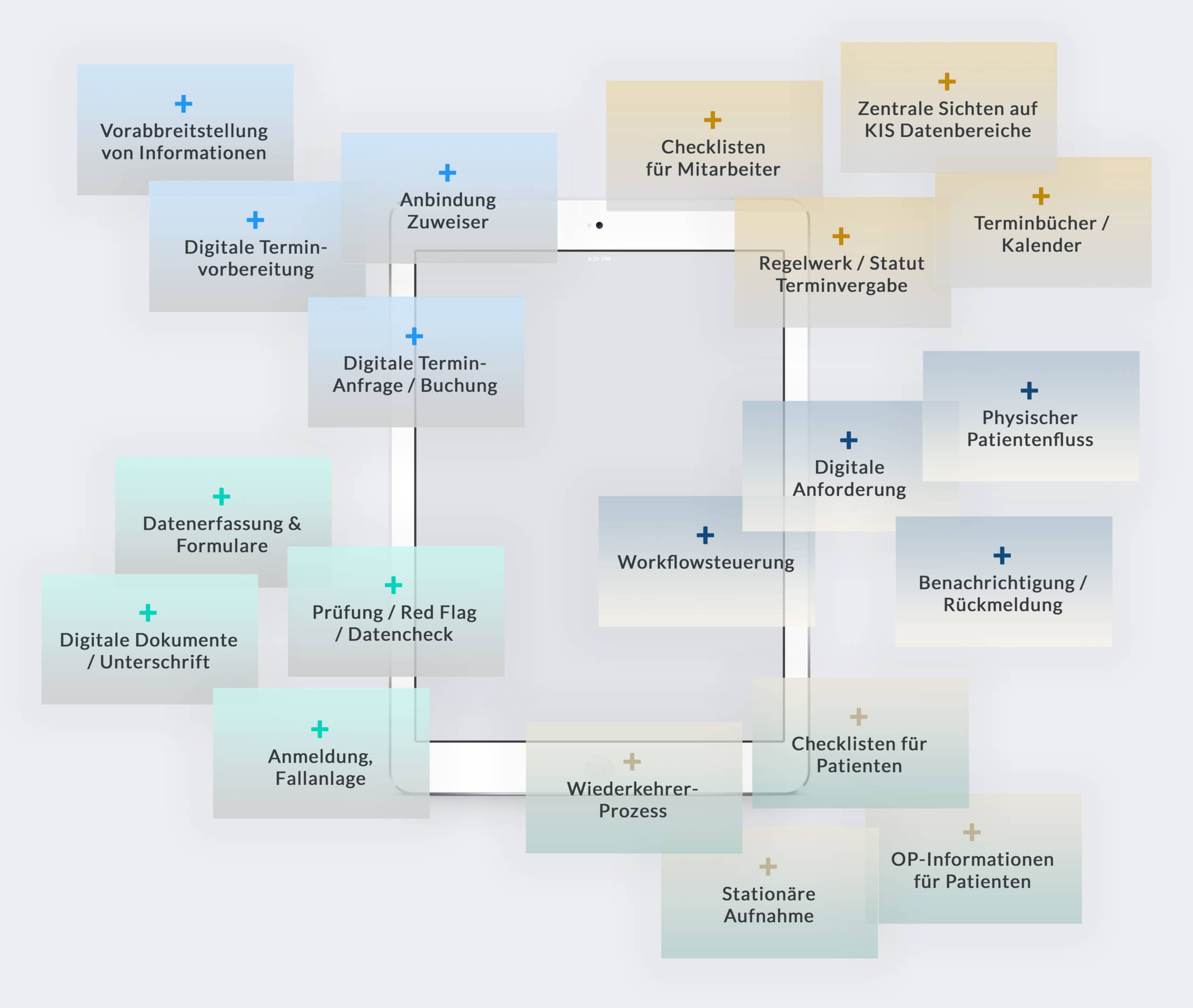
Grundprozess der OP-Vorbereitung

Die Schwierigkeit in der Optimierung des Patientendurchlaufs durch die OP-Vorbereitung liegt häufig in der fehlenden Strukturierung der Anforderungen und der Reihenfolge der notwendigen Schritte, vielen Individualitäten sowohl in der Terminierung als auch in der Durchführung der OP-Vorbereitung sowie in den notwendigen Wechseln des Patientenkontaktes zwischen den Berufsgruppen und Fachrichtungen. Bereits in der Einplanung der Patienten im Rahmen der Qualifizierung sind naturgemäß unterschiedliche Hintergrundfragen oder Formulare relevant, die von der Art des geplanten Eingriffs, aber auch den individuellen Abläufen der jeweils operierenden Fachabteilung abhängen, selbst in vermeintlich einfachen Dingen wie z.B. der Festlegung des OP-Termins.
Aufgrund der vielen notwendigen Übergabepunkte von Daten und Dokumenten sowie der gemeinsamen Durchführung der Vorbereitung durch viele verschiedene Beteiligte bietet die Digitalisierung der OP-Vorbereitung ein hohes Effizienzpotential in Zeit und Ressourcen:
Zum einen liegt dieses Potential in der Vereinfachung der Erfassung und Nutzung von Informationen. Durch den Einsatz eines Patientenportals kann sowohl die Abfrage von benötigten Daten als auch der Austausch von Dokumenten mit dem Patienten digital erfolgen, sprich unabhängig von Telefon und Papier. Darüber hinaus können in einem Portal einheitliche Checklisten zur Qualifizierung der Patienten für die OP-Vorbereitung hinterlegt werden, die abhängig vom Termintyp des jeweiligen Fachbereichs sowie den Eingaben der Patienten dynamisch die relevanten Formulare und Hinweise ausspielen. Das betrifft sowohl Anamnese-Fragen als auch die unterschiedlichen Dokumententypen von der allgemeinen Datenschutzerklärung bis hin zu spezifischen OP-Information. Digital erfasste Daten und Dokumente können darüber hinaus nicht nur zu Dokumentationszwecken später mit der Fallanlage an das KIS übergeben werden, sondern stehen auch unabhängig von einer Handakte jederzeit allen Mitarbeitern der OP-Vorbereitung sowie in der Diagnostik und Aufklärung zur Verfügung. Voraussetzung ist dafür die konsequente Zuordnung von Terminen der OP-Vorbereitung sowie dem OP-Kalender zum Patienten bzw. zum Fall gemäß definiertem Prozess im KIS.
Andererseits ist die OP-Vorbereitung ein hervorragender Kandidat für die Prozessdigitalisierung, insbesondere durch Umsetzung eines durchgängigen Workflows von der Initiierung der Vorbereitung bis zur Aufnahme für die OP – übergreifend über Mitarbeiter und Dienstarten (Administration, Pflege, Anästhesie, Facharzt, ggf. auch Radiologie und Labor). Die Initiierung der OP-Vorbereitung kann seitens der internen Stellen direkt im KIS oder aber auch über ein Kommunikationsportal erfolgen, das direkt auch für externe Partner und Zuweiser freigeschaltet werden kann. Gegenüber dem KIS bietet es häufig leichtere Handhabung und die digitale Meldung und Prüfung der relevanten Basisdaten für die OP-Vorbereitung. Ab Eintreffen des Patienten kann für jeden Prozessschritt eine Checkliste definiert werden, die im Sinne eines „Quality Gates“ jeweils die Erledigung der zugeordneten Aufgaben sicherstellt sowie die nachgelagerte Stelle direkt online über Abgang und Zugang des Patienten informiert. Somit wartet der Anästhesist nicht unnötig auf den Patient der noch beim EKG liegt, die Radiologie muss nicht manuell per Telefon angemeldet werden.
Grundsätzlich sollten alle Anforderungen direkt vom Arzt im KIS erfasst werden, so dass diese direkt terminiert und ohne den Umweg über das Team der OP-Vorbereitung erfolgen. Übersichten über erledigte Schritte und Ergebnisse sollten kumuliert und ohne viele Klicks an einer zentralen Stelle einsehbar sein, beispielsweise Pflegeanamnese + Ärztliche Anamnese + Hausmedikation + Prämedikation. In der Praxis werden bei der Erfassung im KIS häufig Daten wie Anordnungen und Anamnese vermischt, so dass diese nicht einzeln bestätigt und einzeln als digitale Bausteine optimal weiter genutzt werden können.
Schließlich bietet ein Patientenportal die Möglichkeit, die vorbereiteten Patienten automatisiert an ihren OP-Termin zu erinnern, die Prämedikation zu erläutern oder Checklisten und Informationsblätter übersichtlich und zentral bereitzustellen. Somit fühlen sich die Patienten stets gut informiert und erfüllen bei der Aufnahme mit höherer Wahrscheinlichkeit alle Voraussetzungen zur Durchführung der Operation. Nach Entlassung können über das Patientenportal neben dem Arztbrief auch gleich Befunde und radiologische Bilder bereitgestellt werden, so dass der interne Aufwand für die Administration sinkt. Patient können sich so mit dem digitalen Kanal des Krankenhauses vertraut machen, der schrittweise auch für die Terminanfrage und weitere Kommunikationsanforderungen genutzt werden kann.
Ansatzpunkte für die Digitalisierung der OP-Vorbereitung


